体坛周报全媒体原创
北京时间7月14日,中国足协官方发布两则处罚决定。
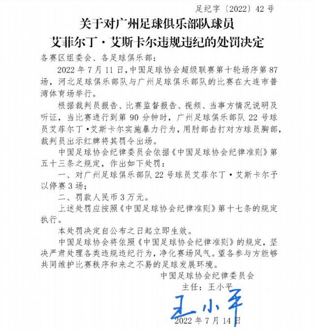
中超第10轮,广州队球员艾菲尔丁在比赛第90分钟实施暴力行为,用肘击打对方球员胸部,被处以停赛3场,罚款3万元的处罚决定。
中乙第3轮淄博齐盛与济南兴洲的比赛结束后,济南兴洲俱乐部官员马良指责、辱骂对方球员,被处以禁止进入比赛体育场3场、罚款人民币1.5万元的处罚决定。
kaiyun-专访周冠宇③:为了F1梦牺牲了很多 好在一直没放弃
开云手机客户端-朴成训出任米兰冬奥会火炬手|AC米兰_新浪体育_新浪新闻
开云中国官网-恩里克:巴黎每次踢得比对手好但赢不了时,会打击球员信心
开云手机客户端-足协罚单:艾菲尔丁实施暴力行为 停赛3场罚款3万
开云中国官网-王勤伯:图解巴西宽度进攻,脱离欧化足球回归激情
开云App下载-卡德威尔单手正面大帽阿巴基隔扣,随后招呼全场观众庆祝
kaiyun-卡塔尔走向世界仍需时间 波斯铁骑有望踏平小组赛
开云体育App-谢泼德:总体防守感觉好多了 我打得更有对抗性&出现在合适位置